Вернуться на главную

Вернуться   Форум Клуба Рено Дастер / Renault Duster Club > Техническая информация Рено Дастер > Эксплуатация и ремонт > Ремонт и доработки своими силами

Важная информация


Ответ
 
Опции темы Поиск в этой теме Опции просмотра
Старый 23.08.2014, 14:04   #1
aca300
Местный
 
Аватар для aca300
 
Имя: Антон
Регистрация: 25.08.2013
Адрес: Родина Первого Совета (Иваново)
Авто: Лада Vesta АМТ
Сообщений: 1,901
aca300 aca300 aca300 aca300 aca300
Отправить сообщение для aca300 с помощью Skype™
По умолчанию Доработка реле стеклоочистителя 54.3777

Всем привет!
Пол года назад заказывал у СОВА удлинитель сигнала поворота на 4 сигнала. Остался очень доволен. И вот его новый проект.
Получил от СОВА вот такую штуку.
Установил согласно схеме в течении 10 минут. Всё работает без нареканий.

Алгоритм:
Включаем дворники в режим пауза. Дворники делают взмах со стандартной паузой. Для регулировки длительности паузы необходимо выключить и включить через необходимый промежуток времени. Ваша пауза настроена. Если перевести режим в постоянный, а потом вернуться обратно на паузу, то запрограммированный до этого промежуток не сбивается и продолжает работать с удобной для Вас паузой. Далее, если перевести в положение выкл, то программа обнуляется.

Преимущества для меня:
- малый размер
- скорость и простота установки
- нет посторонних щелчков дополнительного реле, щёлкает только штатное
- не сбивается запрограммированная пауза при необходимости кратковременного включения дворников в непрерывный режим
- программирование только через выключение.

Юрий, спасибо за ваши "фенечки". Они реально удобные!!!

PS: создал тему без согласования с СОВА, если он будет против, прошу перенести в указанную им.

Комментарий модератора
dg972:
Подробнее тут.
Миниатюры
Нажмите на изображение для увеличения
Название: image.jpg
Просмотров: 3355
Размер:	1.31 Мб
ID:	32488  
__________________
Я против ксенона...

Последний раз редактировалось dg972; 24.08.2014 в 22:54.
aca300 вне форума   Вверх Ответить с цитированием
5 пользователя(ей) сказали cпасибо:
Это может быть интересно
Старый 23.08.2014, 15:24   #2
сова
Член клуба
Член клуба
 
Аватар для сова
 
Имя: Юрий
Регистрация: 21.12.2013
Адрес: Новая Москва
Сообщений: 304
сова сова
По умолчанию

Антон, спасибо! Но зачем так помпезно! Это не мой проект. Все это обсуждалось на соседнем форуме. Схема включения этого реле тоже принадлежит не мне. Это реле (54.3777) продается в магазина по 215 руб. Я всего лишь предложил несколько вариантов адаптации его для наших машин. На мой взгляд такая доработка по силам практически каждому.

P.S. Уберите пожалуйста мой ник из названия темы. "Доработка реле стеклоочистителя 54.3777"; - более подходящее название.

Последний раз редактировалось сова; 23.08.2014 в 15:33.
сова вне форума   Вверх Ответить с цитированием
5 пользователя(ей) сказали cпасибо:
Старый 23.08.2014, 16:52   #3
aca300
Местный
 
Аватар для aca300
 
Имя: Антон
Регистрация: 25.08.2013
Адрес: Родина Первого Совета (Иваново)
Авто: Лада Vesta АМТ
Сообщений: 1,901
aca300 aca300 aca300 aca300 aca300
Отправить сообщение для aca300 с помощью Skype™
По умолчанию

Юрий, Вы реализовали комплекс идей в материю. Это принесло мне удобство, пусть и другим тоже )))
Тему сменил.
__________________
Я против ксенона...
aca300 вне форума   Вверх Ответить с цитированием
3 пользователя(ей) сказали cпасибо:
Старый 23.08.2014, 20:08   #4
сова
Член клуба
Член клуба
 
Аватар для сова
 
Имя: Юрий
Регистрация: 21.12.2013
Адрес: Новая Москва
Сообщений: 304
сова сова
По умолчанию

Думаю надо пояснить о чем речь, для тех кто еще не в курсе.
Для регулировки паузы переднего стеклоочистителя оптимально использовать реле 54.3777 ( «Русский партнер»), его цена на сегодняшний день в среднем 215 руб., оно прекрасно себя зарекомендовало и проверено временем.
Замечательную этого реле предложил наш товарищ РоманС
Нажмите здесь, чтобы увидеть весь текст

Такая схема имеет один недостаток, при непрерывной работе стеклоочистителя, штатное реле прерывистого режима продолжает работать, включаясь и выключаясь с каждым взмахом щеток.
В процессе обсуждения выяснилось, что это происходит из-за того, что на вход управления прерывистым режимом ЦЭКБС (салонный блок) , через нормально замкнутый контакт реле 54.3777, во время движения щеток поступают импульсы от концевого выключателя мотора стеклоочистителя. По этому, чтобы использовать это реле, его необходимо доработать..
Далее я приведу несколько вариантов доработки и подключения реле от «Русского партнера» и постараюсь сделать это так, чтобы у людей, не посвященных в «науку о контактах» не возникло особых трудностей при повторении этих доработок.
Сначала о доработке реле.
  • Первый вариант. Суть его заключается в том, чтобы разорвать цепь нормально замкнутого контакта внутри реле.
Нажмите здесь, чтобы увидеть весь текст
Так реле выглядит изнутри.




Теперь схема реле выглядит так:

  • Второй вариант. Поскольку ток в цепи управления прерывистым режимом ЦЭКБС составляет примерно 7 мА, то само электромагнитное реле внктри 54.3777 вроде бы и не нужно. Его можно просто удалить.
Нажмите здесь, чтобы увидеть весь текст




  • Третий вариант. Это по сути тот же второй, но уменьшенных габаритов.
Нажмите здесь, чтобы увидеть весь текст







Теперь о подключении
Все подключения делаются на разъеме переключателя стеклоочистителя, при помощи клемм, которые вставляются с обратной стороны разъема. Поскольку реле 54.3777 включается в разрыв цепи управления прерывистым режимом ЦЭКБС, чтобы физически не резать проводку, желательно подобрать одну клемму (маму) которая подойдет в разъем. Я в ближайшем магазине запчастей купил разъем датчика скорости ВАЗ и доработал клемму вынутую из этого разъема.
Нажмите здесь, чтобы увидеть весь текст

Так выглядит сам разъем:








Если кому-то не захочется заморачиваться с клеммами, то скрутку , пайку, обжим никто не отменял.

Непосредственно подключение
Нажмите здесь, чтобы увидеть весь текст



Следующее фото думаю надо пояснить подробнее. Контакт А1, это та самая цепь, которую необходимо разорвать. Чтобы физически не резать повод я вынул из разъема клемму, а на ее место поставил ту, которая пойдет на вход "J" реле 54.3777 (которую изготовил из ВАЗовской). К той клемме которую я вынул, надо подключить выход реле. Что бы не портить "штатную маму", "чужими папами" и не изолировать в последствии соединение, я вставил ее на пустое место в разъеме - А5, а "папу" подключил с обратной стороны разъема.




Все варианты были испытаны на моей машине. Все прекрасно работают. Надо отметить , что в первом варианте к щелчкам штатного реле добавятся щелчки реле 54.3777, они работают практически одновременно, поэтому особо не напрягает.
надеюсь такая доработка стеклоочистителя будет по силам многим, если не каждому. Как говориться - было бы желание.
Спасибо всем кто принял (и будет принимать) участие в обсуждении.
Миниатюры
Нажмите на изображение для увеличения
Название: подключение.jpg
Просмотров: 11607
Размер:	135.3 Кб
ID:	32501   Нажмите на изображение для увеличения
Название: в1_1.JPG
Просмотров: 9703
Размер:	60.0 Кб
ID:	32502   Нажмите на изображение для увеличения
Название: в1_2.JPG
Просмотров: 9526
Размер:	84.0 Кб
ID:	32503   Нажмите на изображение для увеличения
Название: в1_3.JPG
Просмотров: 9174
Размер:	78.9 Кб
ID:	32504   Нажмите на изображение для увеличения
Название: в1_4.JPG
Просмотров: 9456
Размер:	87.8 Кб
ID:	32505  

Нажмите на изображение для увеличения
Название: 54-3777in.JPG
Просмотров: 9733
Размер:	66.5 Кб
ID:	32506   Нажмите на изображение для увеличения
Название: в2_1.JPG
Просмотров: 9014
Размер:	40.8 Кб
ID:	32507   Нажмите на изображение для увеличения
Название: в2_2.JPG
Просмотров: 9080
Размер:	94.5 Кб
ID:	32508   Нажмите на изображение для увеличения
Название: в2-3.JPG
Просмотров: 10794
Размер:	71.3 Кб
ID:	32509   Нажмите на изображение для увеличения
Название: в3_1.JPG
Просмотров: 8950
Размер:	84.1 Кб
ID:	32510  

Нажмите на изображение для увеличения
Название: в3_2.JPG
Просмотров: 8940
Размер:	74.1 Кб
ID:	32511   Нажмите на изображение для увеличения
Название: в3_3.JPG
Просмотров: 9046
Размер:	132.0 Кб
ID:	32512   Нажмите на изображение для увеличения
Название: в3_4.JPG
Просмотров: 8861
Размер:	133.4 Кб
ID:	32513   Нажмите на изображение для увеличения
Название: клемма1.JPG
Просмотров: 8868
Размер:	60.0 Кб
ID:	32514   Нажмите на изображение для увеличения
Название: клемма2.JPG
Просмотров: 8855
Размер:	74.8 Кб
ID:	32515  

Нажмите на изображение для увеличения
Название: клемма3.JPG
Просмотров: 9073
Размер:	101.6 Кб
ID:	32516   Нажмите на изображение для увеличения
Название: клемма4.JPG
Просмотров: 8830
Размер:	44.3 Кб
ID:	32517   Нажмите на изображение для увеличения
Название: клемма5.JPG
Просмотров: 8817
Размер:	39.9 Кб
ID:	32518   Нажмите на изображение для увеличения
Название: п1.JPG
Просмотров: 9006
Размер:	81.8 Кб
ID:	32519   Нажмите на изображение для увеличения
Название: п2.JPG
Просмотров: 8952
Размер:	99.3 Кб
ID:	32520  

Нажмите на изображение для увеличения
Название: п3.JPG
Просмотров: 8887
Размер:	88.7 Кб
ID:	32521   Нажмите на изображение для увеличения
Название: п4.JPG
Просмотров: 8830
Размер:	75.6 Кб
ID:	32522  
сова вне форума   Вверх Ответить с цитированием
Старый 27.01.2015, 14:37   #5
Velobaiker (Balu)
Член клуба
Член клуба
 
Имя: Сергей
Регистрация: 13.02.2013
Адрес: Балашиха
Авто: Renault Duster 2L 4*4 black pearl+чип от SVV
Сообщений: 2,690
Velobaiker (Balu) Velobaiker (Balu) Velobaiker (Balu) Velobaiker (Balu) Velobaiker (Balu) Velobaiker (Balu) Velobaiker (Balu)
По умолчанию

На Дастер-Спринте был установлен от Совы пауза щеток и удлинитель сигнала, тестил, всё работает. Юрка, огромное спасибо! Рад что всё же нашел время и приехал. Теперь в шашки стало гонять удобней.
Velobaiker (Balu) вне форума   Вверх Ответить с цитированием
5 пользователя(ей) сказали cпасибо:
Старый 11.03.2015, 16:21   #6
Серёга-73
Член клуба
Член клуба
 
Аватар для Серёга-73
 
Имя: Сергей
Регистрация: 08.09.2013
Адрес: Ульяновск
Авто: Luxe 2.0LPG МКПП4х4; ESP; КК; Biltema; ГБО Lovato Smart/Fast
Сообщений: 1,912
Серёга-73 Серёга-73 Серёга-73 Серёга-73 Серёга-73
По умолчанию

Цитата:
Сообщение от сова Посмотреть сообщение
Все варианты были испытаны на моей машине. Все прекрасно работают. Надо отметить , что в первом варианте к щелчкам штатного реле добавятся щелчки реле 54.3777, они работают практически одновременно, поэтому особо не напрягает.
надеюсь такая доработка стеклоочистителя будет по силам многим, если не каждому.
Юрий, а реле 724.3777-01 (производства Энергомаш, дома валяется) подойдёт?
Серёга-73 вне форума   Вверх Ответить с цитированием
Старый 11.03.2015, 18:47   #7
сова
Член клуба
Член клуба
 
Аватар для сова
 
Имя: Юрий
Регистрация: 21.12.2013
Адрес: Новая Москва
Сообщений: 304
сова сова
По умолчанию

Цитата:
Сообщение от Серёга-73 Посмотреть сообщение
Юрий, а реле 724.3777-01 (производства Энергомаш, дома валяется) подойдёт?
У меня такого не было. Скорее всего подойдет. Если Вы его вскроете, сфотографируете плату с обоих сторон, наверное смогу сказать точно.
сова вне форума   Вверх Ответить с цитированием
Старый 16.03.2015, 20:51   #8
Серёга-73
Член клуба
Член клуба
 
Аватар для Серёга-73
 
Имя: Сергей
Регистрация: 08.09.2013
Адрес: Ульяновск
Авто: Luxe 2.0LPG МКПП4х4; ESP; КК; Biltema; ГБО Lovato Smart/Fast
Сообщений: 1,912
Серёга-73 Серёга-73 Серёга-73 Серёга-73 Серёга-73
По умолчанию

Цитата:
Сообщение от сова Посмотреть сообщение
Если Вы его вскроете, сфотографируете плату с обоих сторон, наверное смогу сказать точно.
Юрий, вот вскрыл релюшку 724.3777-01 от "Энергомаш", также на просторах инета нашёл схемку 723.3777 Энергомашевской релюшки, выборочно сравнил по элементам на плате и в схеме вроде схожи, досконально не проверял, электролит с обратной стороны в отличие от схемы 723.3777 номиналом 4.7Мкфх50В, печатная плата залита силиконом, т.е. легко при подковыривании вскрывается. Контролёр PIC16F629.
Вопрос к Юрию, можно исключить релюшку как у вас в 54.3777 ?



Для большей наглядности нарисовал невидимые (оборотные) элементы на печатной стороне, полярность электролита, ключ ножек контролёра...., в некоторых местах отблиски силикона закрасил, чтобы лучше были видны ход печатных дорожек платы.
Миниатюры
Нажмите на изображение для увеличения
Название: 20150316_031504.jpg
Просмотров: 2069
Размер:	2.67 Мб
ID:	44852   Нажмите на изображение для увеличения
Название: 20150316_031117.jpg
Просмотров: 2150
Размер:	2.43 Мб
ID:	44853   Нажмите на изображение для увеличения
Название: 20150316_031044.jpg
Просмотров: 7904
Размер:	2.02 Мб
ID:	44854   Нажмите на изображение для увеличения
Название: cxema723_3777_01.png
Просмотров: 2634
Размер:	44.4 Кб
ID:	44855  

Последний раз редактировалось Серёга-73; 16.03.2015 в 21:59.
Серёга-73 вне форума   Вверх Ответить с цитированием
2 пользователя(ей) сказали cпасибо:
Старый 17.03.2015, 20:40   #9
сова
Член клуба
Член клуба
 
Аватар для сова
 
Имя: Юрий
Регистрация: 21.12.2013
Адрес: Новая Москва
Сообщений: 304
сова сова
По умолчанию

Цитата:
Сообщение от Серёга-73 Посмотреть сообщение
Вопрос к Юрию, можно исключить релюшку как у вас в 54.3777
Можно, но только по первому варианту. Для второго и третьего проводимость транзистора не та, можно конечно вместо реле поставить PNP транзистор.
сова вне форума   Вверх Ответить с цитированием
Пользователь сказал cпасибо:
Старый 18.03.2015, 00:17   #10
Серёга-73
Член клуба
Член клуба
 
Аватар для Серёга-73
 
Имя: Сергей
Регистрация: 08.09.2013
Адрес: Ульяновск
Авто: Luxe 2.0LPG МКПП4х4; ESP; КК; Biltema; ГБО Lovato Smart/Fast
Сообщений: 1,912
Серёга-73 Серёга-73 Серёга-73 Серёга-73 Серёга-73
По умолчанию

Юрий, извини не понял Ваш ответ?!

Цитата:
Сообщение от сова Посмотреть сообщение
Для второго и третьего проводимость транзистора не та, можно конечно вместо реле поставить PNP транзистор
как понят фразу для 2го и 3го проводимость не та...?
И как можно сделать доработку, можно схематично с дополнительным PNP транзистором?
Серёга-73 вне форума   Вверх Ответить с цитированием
Старый 18.03.2015, 13:36   #11
сова
Член клуба
Член клуба
 
Аватар для сова
 
Имя: Юрий
Регистрация: 21.12.2013
Адрес: Новая Москва
Сообщений: 304
сова сова
По умолчанию

Цитата:
Сообщение от Серёга-73 Посмотреть сообщение
как понят фразу для 2го и 3го проводимость не та...?
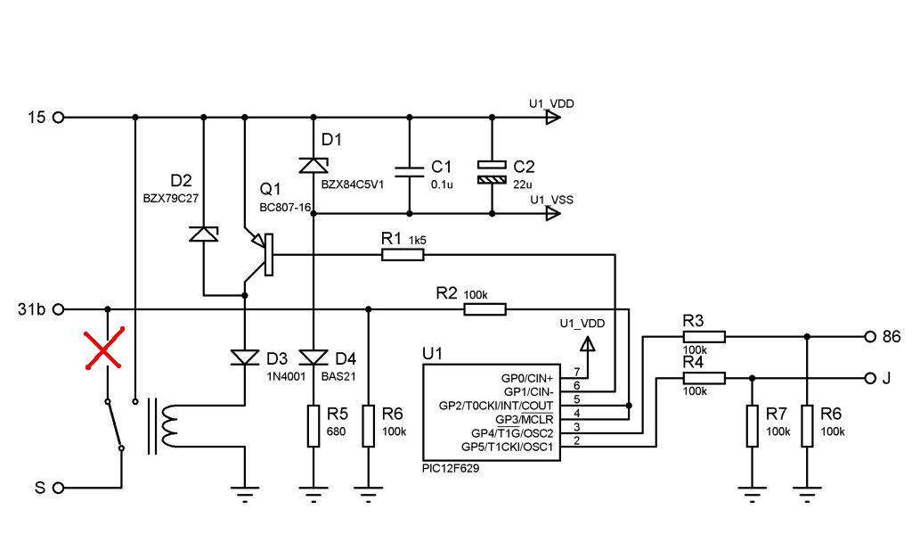
В этом реле стоит NPN транзистор, он замыкает катушку реле на общий провод (-), для управления прерывистым режимом на ЦЭКБС надо подавать +12В. Т.е. это можно сделать через реле или заменив последнее на PNP транзистор.
Примерно так:
Миниатюры
Нажмите на изображение для увеличения
Название: cxema723_3777.png
Просмотров: 13419
Размер:	38.7 Кб
ID:	44949  
сова вне форума   Вверх Ответить с цитированием
Пользователь сказал cпасибо:
Старый 18.03.2015, 19:51   #12
Серёга-73
Член клуба
Член клуба
 
Аватар для Серёга-73
 
Имя: Сергей
Регистрация: 08.09.2013
Адрес: Ульяновск
Авто: Luxe 2.0LPG МКПП4х4; ESP; КК; Biltema; ГБО Lovato Smart/Fast
Сообщений: 1,912
Серёга-73 Серёга-73 Серёга-73 Серёга-73 Серёга-73
По умолчанию

Цитата:
Сообщение от сова Посмотреть сообщение
В этом реле стоит NPN транзистор, он замыкает катушку реле на общий провод (-), для управления прерывистым режимом на ЦЭКБС надо подавать +12В. Т.е. это можно сделать через реле или заменив последнее на PNP транзистор.
Спасибо Юрий! а не подскажешь надо убирать диод D1 в схеме? И какой доступный транзистор PNP можно взять?
Миниатюры
Нажмите на изображение для увеличения
Название: cxema723_3777.png
Просмотров: 1935
Размер:	18.4 Кб
ID:	44956  

Последний раз редактировалось Серёга-73; 18.03.2015 в 20:03.
Серёга-73 вне форума   Вверх Ответить с цитированием
Старый 18.03.2015, 19:59   #13
сова
Член клуба
Член клуба
 
Аватар для сова
 
Имя: Юрий
Регистрация: 21.12.2013
Адрес: Новая Москва
Сообщений: 304
сова сова
По умолчанию

Цитата:
Сообщение от Серёга-73 Посмотреть сообщение
Спасибо Юрий! а не подскажешь надо убирать диод D1 в схеме? И какой доступный транзистор PNP можно взять?
Диод можно убрать, а можно и оставить, принципиально ничего не изменится. Транзистор практически любой маломощный pnp.
сова вне форума   Вверх Ответить с цитированием
Пользователь сказал cпасибо:
Старый 18.03.2015, 20:09   #14
Серёга-73
Член клуба
Член клуба
 
Аватар для Серёга-73
 
Имя: Сергей
Регистрация: 08.09.2013
Адрес: Ульяновск
Авто: Luxe 2.0LPG МКПП4х4; ESP; КК; Biltema; ГБО Lovato Smart/Fast
Сообщений: 1,912
Серёга-73 Серёга-73 Серёга-73 Серёга-73 Серёга-73
По умолчанию

Цитата:
Сообщение от сова Посмотреть сообщение
Диод можно убрать, а можно и оставить, принципиально ничего не изменится. Транзистор практически любой маломощный pnp.
Спасибо Юрий, а то у меня радиообразования поверхностно, что-то спаять по схеме элементами согласно схеме..., найти явновыраженную неисправность, я тут думаю может подойдёт КТ361 ? его можно положить на плату и приклеить к ней... и обжать плату термоусадкой...
Серёга-73 вне форума   Вверх Ответить с цитированием
Старый 18.03.2015, 20:38   #15
сова
Член клуба
Член клуба
 
Аватар для сова
 
Имя: Юрий
Регистрация: 21.12.2013
Адрес: Новая Москва
Сообщений: 304
сова сова
По умолчанию

Цитата:
Сообщение от Серёга-73 Посмотреть сообщение
я тут думаю может подойдёт КТ361 ?
Да, конечно подойдет.
сова вне форума   Вверх Ответить с цитированием
Пользователь сказал cпасибо:
Старый 14.10.2015, 17:28   #16
Сергей 698
Новичок
 
Имя: Сергей
Регистрация: 28.10.2014
Адрес: Уфа
Авто: 1.6L 4×4 чип.в поиске
Сообщений: 84
Сергей 698
По умолчанию

Вопрос к Юрию (Сова) после переделки реле 54.3777 по второму и третьему варианту, реально не нужно реле, там ведь стоит минипизельный транзистор.
Сергей 698 вне форума   Вверх Ответить с цитированием
Старый 14.10.2015, 19:12   #17
сова
Член клуба
Член клуба
 
Аватар для сова
 
Имя: Юрий
Регистрация: 21.12.2013
Адрес: Новая Москва
Сообщений: 304
сова сова
По умолчанию

Цитата:
Сообщение от Сергей 698 Посмотреть сообщение
Вопрос к Юрию (Сова) после переделки реле 54.3777 по второму и третьему варианту, реально не нужно реле, там ведь стоит минипизельный транзистор.
Реально. Ток в цепи управления прерывистым режимом меньше тока через катушку реле.

Последний раз редактировалось сова; 14.10.2015 в 19:22.
сова вне форума   Вверх Ответить с цитированием
Пользователь сказал cпасибо:
Старый 18.10.2015, 13:35   #18
Сергей 698
Новичок
 
Имя: Сергей
Регистрация: 28.10.2014
Адрес: Уфа
Авто: 1.6L 4×4 чип.в поиске
Сообщений: 84
Сергей 698
По умолчанию

Спасибо, Юрию (Сова) за полное описание работ по переделки и установке реле 54.3777. Установил, работает все устраивает. Цена вопроса 304р.
Сергей 698 вне форума   Вверх Ответить с цитированием
Пользователь сказал cпасибо:
Старый 19.10.2015, 15:44   #19
MatweyAndZina
Член клуба
Член клуба
 
Имя: Матвей
Регистрация: 05.04.2015
Адрес: Москва
Авто: Privelege 4x4 2.0 AT
Сообщений: 51
MatweyAndZina
По умолчанию

С нетерпением жду от Юрия (Сова) реле на скандинавский свет, чтобы не щелкать вкл-выкл, а завелся и через 5 секунд включился ближни свет в качетсве ДХО
MatweyAndZina вне форума   Вверх Ответить с цитированием
Старый 19.10.2015, 16:02   #20
Подводник
Член клуба
Член клуба
 
Аватар для Подводник
 
Имя: Артем
Регистрация: 01.11.2013
Адрес: Севастополь/Москва
Авто: Privilege 2.0 4x4+ESP
Сообщений: 8,738
Подводник Подводник Подводник Подводник Подводник Подводник Подводник Подводник Подводник Подводник Подводник
По умолчанию

Цитата:
Сообщение от MatweyAndZina Посмотреть сообщение
С нетерпением жду от Юрия (Сова) реле на скандинавский свет, чтобы не щелкать вкл-выкл, а завелся и через 5 секунд включился ближни свет в качетсве ДХО
Есть уже и такое?
Подводник вне форума   Вверх Ответить с цитированием
Ответ


Ваши права в разделе
Вы не можете создавать новые темы
Вы не можете отвечать в темах
Вы не можете прикреплять вложения
Вы не можете редактировать свои сообщения

BB коды Вкл.
Смайлы Вкл.
[IMG] код Вкл.
HTML код Выкл.

Быстрый переход


Текущее время: 00:44. Часовой пояс GMT +3.
Powered by vBulletin® Version 3.8.7
Copyright ©2000 - 2026, vBulletin Solutions, Inc. Перевод: zCarot
vB.Sponsors

Яндекс.Метрика