Вернуться на главную

Вернуться   Форум Клуба Рено Дастер / Renault Duster Club > Техническая информация Рено Дастер > Эксплуатация и ремонт > Ремонт и доработки своими силами

Важная информация


 
 
Опции темы Поиск в этой теме Опции просмотра
Старый 25.06.2016, 13:28   #1
сова
Член клуба
Член клуба
 
Аватар для сова
 
Имя: Юрий
Регистрация: 21.12.2013
Адрес: Новая Москва
Сообщений: 304
сова сова
По умолчанию Сигнализатор забытого ручника

Поскольку мне в личку уже неоднократно поступали вопросы по поводу подобного устройства, хочу поделиться тем, что сделал для себя.
С сети есть множество примеров таких сигнализаторов, но повторять чужую разработку мне показалось скучным и к тому же хотелось чего-то оригинального вместо банального "пик-пик-пик".
Хотелось сделать что-то простое и малогабаритное. В итоге получился вот такой сигнализатор имитирующий звук колокольчика.

Работает сигнализатор следующим образом:
  • Сигнализация включенного ручника работает только при начале движения, если включить ручник на ходу, то сигнала не будет. Отключается сигнал выключением ручника.
  • Сигнализация открытой двери будет включаться как при начале так и во время движения и отключится только после закрытия всех дверей.
  • Если по каким либо причинам водитель не устраняет причину звукового сигнала (например везем длинный груз с открытым багажником или неисправен концевик ручника), то сигнал прекратиться через 50 секунд, устройство отключится и будет находиться в таком состоянии до перезапуска по зажиганию.

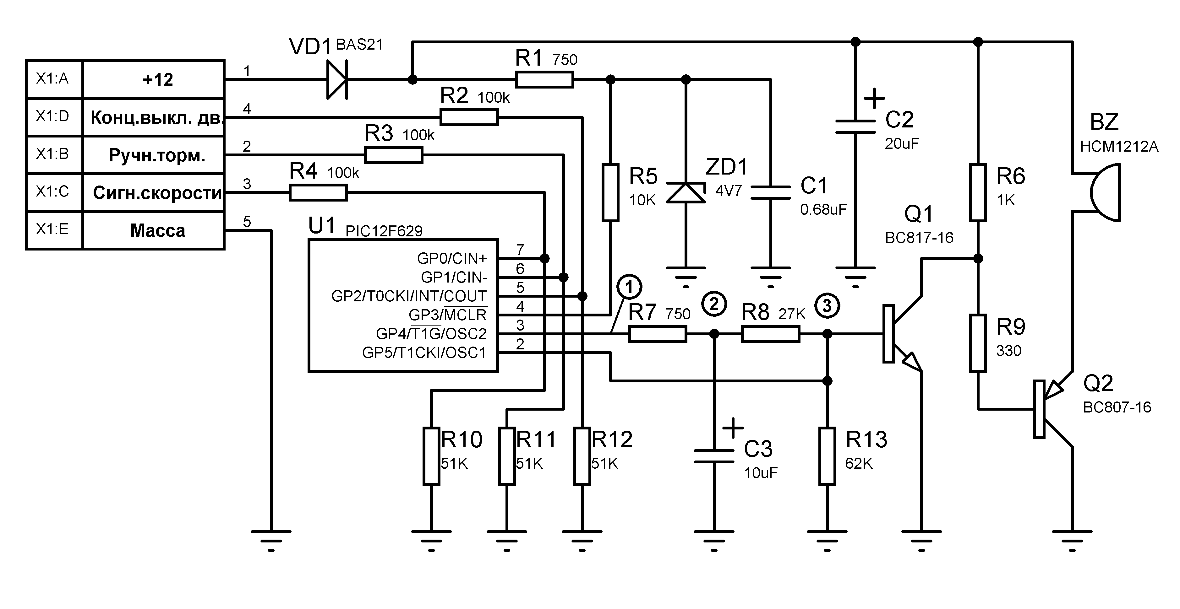
Сигнализатор собран на микроконтроллере PIC12f629, в качестве звукоизлучателя используется электромагнитный излучатель с резонансной частотой 2,4 кГц.

Думаю стоит пояснить принцип формирования звука.


Изначально выводы 2 и 3 микроконтроллера находятся в 3-ем состоянии и никакого влияния на внешние цепи не оказывают. При подаче звукового сигнала на выводе 3 формируется короткий импульс (1), который через резистор R7 быстро заряжает конденсатор С3, затем этот конденсатор плавно разряжается через делитель R8, R13 и базу транзистора Q1 . Таким образом формируется огибающая звукового сигнала (2). Одновременно с этим вывод 2 микроконтроллера периодически соединяется с массой и возвращается в 3-е состояние с частотой основного тона. В результате на базе транзистора Q1 формируется резко возрастающий и плавно затухающий звуковой сигнал напоминающий звук колокольчика (3).


Подключается сигнализатор а районе приборной панели, там сходятся все необходимые для его работы сигналы.

Определить не скорость, а именно факт начала движения по сигналу скорости автомобиля и при этом не допустить ложных срабатываний оказалось довольно сложной задачей, но я думаю мне это удалось.
Минимальная скорость при которой срабатывает сигнализатор примерно 1,6 км/ч, максимальное время определения начала движения не более 1,2 сек.
Прошивка микроконтроллера во вложении.
Запись звука сделанная на телефон. Качество не очень, но общее представление получить можно.
Миниатюры
Нажмите на изображение для увеличения
Название: dinn2.png
Просмотров: 5988
Размер:	169.6 Кб
ID:	62704   Нажмите на изображение для увеличения
Название: осц.png
Просмотров: 5360
Размер:	22.5 Кб
ID:	62705   Нажмите на изображение для увеличения
Название: пищалка.jpg
Просмотров: 5857
Размер:	1.40 Мб
ID:	63024  
Вложения
Тип файла: zip прошивка D_v2.zip (1.2 Кб, 1658 просмотров)

Последний раз редактировалось сова; 03.09.2018 в 22:27.
сова вне форума   Вверх Ответить с цитированием
11 пользователя(ей) сказали cпасибо:
Это может быть интересно
 


Ваши права в разделе
Вы не можете создавать новые темы
Вы не можете отвечать в темах
Вы не можете прикреплять вложения
Вы не можете редактировать свои сообщения

BB коды Вкл.
Смайлы Вкл.
[IMG] код Вкл.
HTML код Выкл.

Быстрый переход


Текущее время: 06:06. Часовой пояс GMT +3.
Powered by vBulletin® Version 3.8.7
Copyright ©2000 - 2025, vBulletin Solutions, Inc. Перевод: zCarot
vB.Sponsors

Яндекс.Метрика